Nancy Fletcher | Widowhood

James Stewart (Jr) and his wife, Ann (Nancy) Fletcher, liberated themselves during the Civil War from their enslavement in Prince George’s County. Nancy was enslaved by Marsham Waring and his heirs, while her husband was enslaved by Waring’s brother-in-law, Benjamin Lee. Both Waring and Lee were large landowners along the Western Branch in Queen Anne District. 

Following the abolition of slavery in the District of Columbia in 1862, neighboring enslaved individuals seized an opportunity for freedom. Despite monitored roads and patrols, many fled their bondage and headed toward the District. Barbara Jeanne Fields highlighted in her book, Slavery and Freedom on the Middle Ground that “Many an ex-fugitive later reported having left Maryland for the District during or after the spring of 1862. Families packed up such of their possessions as could be compactly assembled and departed, sometimes appropriating means of transportation from their owners.” (111)

Camps emerged in and around the District to accommodate these incoming refugees from slavery. One such camp, Camp Springdale, comprised of tents on the grounds of the “Arlington Estate,” owned by Robert E. Lee’s wife. James and Nancy Stewart were recorded as residents of Camp Springdale in 1864 along with their three children: John (Henson), George (Anthony), and Frances. During this time, Nancy was a new mother, taking care of her infant daughter and her older sons. 

Freedmans village–Greene Heights Arlington, VA. | loc.gov

James and Nancy survived the war with their sons. After the war, they are living in the District, as recorded by the 1870 Census. Living in Ward 5, James is working as a scavenger while Nancy is “keeping house”. Scavenger is a euphemism, like night-soil man, for a person who collected human waste from households and transported the waste away from residential areas. The Evening Star reported in 1869, that because there was no designated place for depositing the “night soil”, it was dumped into the Potomac, the Tiber creek and the Canal. 

The 1870 Census did not record addresses or street names (like in later census records), however, by comparing names in the Census to the City Directories, a more precise location can be determined. The Stewart Family is enumerated immediately after Benton Russ, a guard at the Jail; in the City Directory, Benton Russ is recorded as living at 2d and A NE, near the location of another refugee camp, Duff’s Green Row. 

By 1880, the family appears to have been split up by economic necessity. Three separate census records have been identified that appear to represent the family based on the geographic proximity to their 1870 address of 2d and A NE. Nancy is living at 107 2nd NE while Ella and John Henson are working as servants at nearby addresses.  George Anthony has yet to be found. 

Nancy Stewart is enumerated in her household, a widow. Ella, age 12, is working as a servant at 18 2nd Street NE in the household of Isaac Bassett, a doorman at the Capitol Building. Both addresses are clustered around the intersection of A St NE and 2nd St NE.

(John) Henson Stewart is working in the household of Mary J Wheeler, who lived at 136 Pennsylvania Ave SE, which was at the the intersection of Independence Ave SE (then B St SE) and 2nd St SE. Essentially, Nancy and Ella lived by the Supreme Court and John Henson Stewart lived by the Library of Congress, a few short blocks away with East Capitol Street separating them. 

On the other hand, George (Anthony) is much more elusive. George Stewart was a common name and several men with the name were working as servants in city; none were near George Anthony’s family members. In 1885, a city directory entry records Anthony Steward living as a laborer at Bassett Alley NE, which is one block north of where Nancy Stewart was living in 1880. 

By 1900, Nancy Stewart has moved east of Lincoln Park and is living at 15 Fitzhugh Court, SE with her two sons: John and George A. She is living with Mary Jones, who is listed as her sister in the census record. 

Although the census lists inaccurate ages for them, shaving decades off of their ages, the address aligns with other records that suggest the high probability that this is the same family. The following records support this connection:

  1. 1907 City Directory entry for Nancy Stewart, wid. James, residing at 15 Fitzugh Court SE
  2. 1910 Census Entry for Nancy Stewart and John at 15 Fitzhugh Court, the age of Nancy is 71, aligning more closely with previous records. 
  3. 1919 Death Record for a widowed Nancy Stewart living at 15 Fitzhugh Court, with burial in Mt. Olivet, a Catholic Cemetery

John Woodard (1821-1892)

John Woodard lived most of his life area between Sheriff Road and the current Central Avenue in Prince George’s County.

Prior to the Civil War it was Bladensburg District and after the war the district was divided and he lived in the part was christened Kent District.

He was married twice, first to Rachel Contee and second to Sarah Jones. He was drafted into the USCT and after the war, returned to his family and the land which he continued to labor for the profit of others, his life before and after emancipation connected to the white Wilson family that had been his enslavers.

He was drafted in July 1864, the Baltimore Sun listing him as “John Woodward, slave of Virginia Wilson“. The enlistment of Black men into the army was a matter of controversy in Maryland, as both slaveholders and non-slaveholders protested various directives and commands that first enlisted free Black men, which appeared to favor slaveholders by exempting the enslaved, and then the slaveholders protested the confiscation of their property. Ultimately, the slaveholders received compensation for their male slaves who enlisted (See Slavery and Freedom on the Middle Ground, Chapter 5).

Woodard’s service records notes that he “failed to report” and in Dec 1864, he was arrested in Prince George’s County and brought to John Woolley, provost marshal for Baltimore. Later in 1866, the charger of desertion was removed due to “Special Order 15” suggesting that Woodard had been prevented from reporting as opposed to actively resisting enlistment.

With the exodus of Black people from Maryland seeking freedom and with the enlistment of able male bodies, the number of men aged 20 to 45 were increasingly scarce and his enslavers may have resisted letting go of Woodard. A superintendent of Black recruitment in Maryland told his superiors “whenever the US gets a soldier, somebody’s plow stands still”. (Slavery and Freedom, page 126-127). John Woodward was one of three adult males (the other two were 18 years) claimed by Mortimer Wilson in the 1867 compensation lists.

U.S., Colored Troops Military Service Records, 1863-1865

The records show that William B. Galer was paid $30 for the “apprehension and delivery” of John Woodward to the army. This detail helps to support the idea that Woodward was prevented from reporting to his drafted enlistment.

Galer was a 26-year-old white man living Bladensburg according to the 1860 census. Galer was enumerated living in the household of his inferred mother (DN 681). They did not have listed property (real or personal). Mortimer L. Wilson was enumerated at DN 668 and his widowed mother, Amelia Wilson, at DN 719. Galer’s immediate neighbors were horse traders, hostlers and stage conductor, suggesting that they lived in Suitsville or Brightseat, which was situated between Lawrence and his mother on the 1878 Hopkins map of Kent District. Galer’s father had been listed as a wheelwright in the 1850 census.

After the war, Mortimer L. Wilson claimed $100 for the service of John Woodard in the 4th USCT Infantry Regiment.

U.S., Colored Troops Military Service Records, 1863-1865

John Woodard returned to his wife, Sarah, and his children after the war. In 1870, they are living near Philip Hill and Edward Magruder, two landowners connected to the Wilson family through marriages. This places Woodard and his family on Sheriff road which connected the District with Brightseat P.O.

In the 1870 Census they had four children:

  • Arthur Woodard, age 14
  • Matthew Woodard, age 12
  • Ellen Woodard, age 6
  • Michael Woodard, age 4

Sarah applied for a widow’s pension when John died in 1892. She included affidavits from William W. Wilson, the son of her husband’s enslaver and as well as two people who served as groomsmen and bridesmaid at her wedding ceremony in 1852. Nathan Thomas and Sallie Hickman served as the witnesses to the ceremony. They attested to the fact that she and John were married by Father Dietz at White Marsh, the Catholic Church near Priest’s Bridge and the Patuxent River.

Sallie Hickman and Sarah (Jones) Woodard were enslaved on the same estate by the Marsham Waring family. In 1900, Sarah (Sallie) Hickman was living with her son on Sheriff Road within the District of Columbia.

Civil War Pension | NARA

Although their enslavers allowed their marriage, they were enslaved on different estates. Sarah raised her children at Warington, the Marsham Waring estate while John remained on the Wilson estate with children from his first marriage.

The affidavit by William W. Wilson names John’s first wife. He states in his message that “John Woodard was married before to one Rachel Contee and died in June 1848 on “Baltimore Manors” in Kent District, Prince George’s County, Maryland.”

Civil War Pension | NARA

Baltimore Manor was the name of the estate owned by the Wilsons for generations. It sat on the land that FedEx field currently sits on. William Wilson was the father of Washington Wilson, Margery Wilson and Joseph H Wilson and other children. When he died around 1817, portions of Baltimore Manor were bequeathed to Washington Wilson and Margery Wilson and other lands (among them Beall’s Pasture) was bequeathed to Joseph H Wilson, the father of Mortimer L. Wilson and William W. Wilson. Joseph H Wilson acquired portions of Baltimore Manor after the death of his brother, Washington Wilson, in 1825 and a chancery suit. (MHT)

In 1867, Mortimer L Wilson claimed John Woodard along with Jeffrey and Eveline/Emeline Woodard, who were about two decades younger than him. Their position in the list and their ages suggests they are his children. The two additional children: Charles and Peggy are children of Eveline as evidenced by later census records.

Compensation List for Mortimer L Wilson | MSA

In 1858, Eveline/Emeline was listed with a William, age 12, and a Jeffrey, age 11 in the inventory for Joseph H. Wilson’s estate. Their grouping would bolster the suggesting that they are siblings. Based on the omission of William in the compensation lists, it would suggest that William was separated from his family by death or sale.

Inventory of Joseph H Wilson (1858 | WAJ 1:681) | MSA

Jeffery Woodard died in Jan 1907 and his death certificate names his parents as John Woodward and Rachel Contee. His estimated birth year of 1847 from the inventory suggests he was born shortly before the death of his mother.

In 1880, Arthur and Matthew Woodward are living with Emily [Emeline] and her husband, Edward Hamilton, and children in the District at 910 Delaware Ave. They are listed as her husband’s brother-in-laws.

Rachel Contee died around 1848 and before the inventory of Joseph H Wilson in 1858. She is not listed in the 1833 Personal Property Assessment for Joseph H Wilson, suggesting that he acquired her after 1833.

In 1841, Joseph H Wilson became indebted to Levi Sherrif for over $5000 dollars. Levi Sheriff was married to Joseph’s other sister, Matilda. As was common, Wilson used the people he enslaved as collateral for the loan. This was recorded in the land records (JBB 1:413). He listed John, age 20, [est BY 1821] which is consistent with John Woodward. He also listed Rachel, age 19, [est BY 1822]. Since Wm Wilson notated that she died on “Baltimore Manor” in the pension affidavit and since her age is similar to John’s in the indenture, this would suggests that this is Rachel Contee.

The Baltimore Sun |Tue, Mar 3, 1874 | Page 2 | newspapers.com
Death notice for the widow of Joseph H Wilson names Baltimore Manor.

William Wilson, the patriarch of the Wilson family, died in 1817 conveying the main tract of land to his son, Washington Wilson. In 1825, less than a decade later, Washington conveyed the tract to his son, James A Wilson, while Joseph H Wilson was named estate executor and guardian of his nephew. After the death of his nephew, he acquired the property which passed to his son, Joseph K Wilson.

Jane Colbert | Kendall Green

In May 1862, shortly after the emancipation of enslaved people in the District of Columbia, a large groups of enslaved people made their way to the District in order to be free. The newspapers are filled with reports with descriptions of men carrying and baggage from Loudoun County, Virginia, and armed groups coming for the District carrying weapons. On May 7, 1862, the Evening Star reported “the first arrests under the emancipation law were made this morning” when police arrested “two slaves who had run away from their masters in Prince George’s County, were on their way to the city and had crossed the District Line”.

Jane Colbert‘s husband, Daniel Colbert (Calvert) was named in affidavit seeking his return by James Waring, along with others from his estates. The people named, like Daniel had wives and partners living on other estates who were not named, and were likely part of the group that sough freedom in the district.

Their marriage was recorded by agents working for the Freedmen’s Bureau in 1867. They noted along with hundreds of other freedmen marriages and partnerships. Daniel Colbert and Jane Dorsey were married in 1859 by a Jesuit Priest named Bague and had two children. In 1862, 5 months prior to their escape, they had their son, George W Colbert, baptized by the Jesuits at White Marsh.

Daniel Calvert was most likely born enslaved to Marsham Waring in Prince George’s County, the son of George Calvert and Amelia Jones.  He was enslaved on Waring’s Chelsea estate and while Jane Dorsey was likely enslaved by the Hall family on their nearby estate.  Both slaveholding families were Catholic and multiple people they enslaved were married by Jesuit Priests and had their children baptized.


On 20 January 1868, “Jane Colbert” is recorded in the Freedmen’s Bureau records as living in the Kendall Green Barracks and receiving supplies.  Her age and relationship to others is not noted in the document.  The Barracks had suffered a fire in mid January, as reported by the Daily Morning Chronicle. 

The names Mary Dorsey and Malvina Jones are also recorded on the list, suggesting the possibility that there may be a connection between Jane Colbert and the larger Calvert-Dorsey-Jones kin group. While Mary Dorsey has an extremely common given name, Malvina is a more unusual given name and may be used to show a connection between the individuals at Kendall Green and the kin group. 

Malvina Jones, age 34, was claimed by Miss Mary Cornelia Wilson, the daughter of Joseph H. Wilson,  in the 1867 Compensation Lists.  The Wilsons owned land near Marsham Waring, who enslaved Daniel Calvert.  Waring and Wilson enslaved other people who partnered, e.g., John Woodward and Sallie Jones.  

Two children of Malvina Jones were baptized in the 1850s. In 1854, Cornelia “Johns”, daughter of Will. Johns and Livana “Ahlens”, “property of Jos. Wilson”, was baptized by the priests of White Marsh.  In 1859, Richard Jones, son of William and Livinia Jones, was baptized by the priests of White Marsh; no enslaver was noted.  William Jones, named in the baptismal records, is a brother of Amelia Jones, Daniel Colbert’s sister. 

Like Daniel, Waring listed him in the 1862 affidavit. In 1864, William Jones, age 45, is listed in the Freedmen’s Bureau Records as a refugee from Prince George’s County living in Camp Springfield with multiple other names from the 1862 affidavit.  In 1870, William Jones and his wife Malvina Jones were enumerated living in Ward 6, which is on the eastern side of the City near Kendall Green.  While the 1870 Census does not lists specific street addresses, the Jones family was enumerated at DN 1533; Ignatius Tabbs was enumerated at 1538 and was also listed in the 1871 City Directory as living at 324 15th NE, near Howard’s Row and Tennessee Avenue.  This connects with an 1872 address for Daniel Colbert. Daniel Colbert is listed in the City Directory (66 Howard’s Row NE), living close to William and Malvina Jones’ inferred address.  Daniel Calvert is not listed in the 1870 census in their neighborhood.  

Both Sallie Jones Woodward and William Jones are inferred siblings of Amelia Jones, the mother of Daniel Calvert and were enslaved by the Warings, like Daniel.  The presence of both Malvina Jones and Jane Colbert on the same list suggests that Jane may be Daniel Calvert’s partner, and suggesting that she too escaped to DC.


Elizabeth Jones & Sally Woodard | Runaway

On August 29, 1858, Elizabeth Jones and Sally Woodward were committed to the DC Jail as runaways by S. W. Chipley. They were released to “Marshall Warren” two days later, on August 31.

In Chocolate City, the authors details that the Jail was built in 1839 and sits where the National Building Museum now sits. In the decades before the Civil War, the DC Jail was in the northeast corner of the block, near 4th and G, with the Tiber Creek trickling behind it. The building was known as the “Blue Jug” for the color of its walls and was three-stories of barred windows and stone cells and iron cages.

In 1861, The Frank Leslie’s Illustrated Newspaper ran an article entitled “Persecution of Negroes in the Capitol-Astounding Revelations” (28 Dec 1861). One of the people quoted in the article describe the conditions of the jail:

“I find incarcerated in the city jail in this city, in the midst of filth, vermin and contagious diseases, on a cold stone floor, many without shoes, nearly all without sufficient clothing, bedding or fire, and all in half-starving condition, 60 colored persons, male and female, confined because — in the language of their commitments — they were suspected of being runaways, and no proofs had been adduced that they were not runaways.


The man who captured Elizabeth Jones and Sally Woodward was a police officer who likely patrolled the Island. This suggests that Elizabeth and Sally had made it across the Eastern River from Prince George’s County and into the District near the southern side of the Mall.

Samuel N. Chipley was recorded in the 1860 Census as a policeman living in Ward 7, who had been a County Constable in Alexandria, Virginia, in 1850. He was elected for County Constable for several years in Alexandria. By 1858, he is working in the District. The Daily National Intelligencer announced his commission as a police officer in the Seventh Ward in July 1858. The 1858 City Directory lists the address for Samuel L. Shipley as 124 C South, on the Island and southwest of the Capitol. He died in 1887, and was buried in Alexandria, Virginia.


The women were released after two days in the DC Jail to “Marshall Warren” which is likely an error and reference Marsham Waring.

Elizabeth Jones was likely the daughter of Joseph Jones and Barbara Ridout. In 1858, she would have been twelve years old. She escaped the Warings again in 1862 with her family when they fled to the District. They were listed in the Camp Barker registrations. In 1861, Lizy Jones and Notley Steward had her son Augustus baptized by the priests of White Marsh. No record of her after the 1862 escape has been found.

Sally Woodard was claimed by M. Virginia Mackubin, the daughter of Marsham Waring, on the compensation list submitted to the 1867 Commission on Slave Statistics for Prince George’s County. Mackubin had inherited the legal authority to enslave Sally when her father, Marsham Waring, died in 1860. Sally was listed in Waring’s Inventory as one of the people enslaved on the main estate, Warington. In the inventory, she had three children: Maria, age 8, Arthur, age 7, and an infant child.

In the 1870 Census, Sally is living in Bladensburg District of Prince George’s County, near the Zachariah Berry and Edward Magruder, and so along the boundary between Bladensburg and Queen Anne District and near the estates of the Warings.

She is living with her husband, John, and four children: Arthur (14), Matthews (12), Ellen (6), and Michael (4).

Mathew is likely the infant child based on a 1860 White Marsh record which records the baptism of Mathew, son of John and Sarah Woodward. Edward Wood sponsored the child.

John Woodard was claimed by Mortimer L. Wilson, on a compensation list submitted to the 1867 Commission on Slave Statistics. Mortimer was the eldest son of Joseph Hickman Wilson, who lived in Bladensburg District, near the border of Queen Anne District in Prince Geore’s County, Maryland in the antebellum years, before his death in 1857. He was the stepson of Amelia Violetta (Weems) Wilson, Jospeh Wilson’s second wife.

This contrasts with records related to the Civil War. In 1864, John Woodard was drafted and called into service with the USCT. His selection is announced in the 12 July 1864 edition of the Baltimore Sun, “John Woodward, slave of Virginia Wilson” (Amelia Virginia Wilson, was Mortimer’s step-sister). Woodard’s USCT Service records show that he did not report as order and was arrested; the charge of desertion was removed by Special Order #15. Additionally, the army considered him free as they did not receive papers for him on some muster rolls; others cited him as a slave.  Mortimer Lawrence Wilson submitted an oath sewing that he was the master and owner, and that he was loyal to the United States in order to claim compensation for the enlisted slave.  In 1892, Sarah Woodard filed a claim for a widow’s pension for her husband’s service in the A Unit of the 4 USCT Infantry.


Mary Ridout | Stewart Connection


In 1929, Patrick Stewart, age 84, died of a stomach ailment. His son, J. T. Stewart, furnished the information for the death certificate for the District of Columbia records.

Patrick Stewart, age 84, was the son of Patrick Stewart and Mary Ridout. He was born around the year 1845, twenty years prior to the emancipation of the enslaved in Maryland, where he and his parents were born into chattel slavery.


Enslaved by John E Berry

In 1867, John E Berry, of Bladensburg in Prince George’s County, Maryland, submitted a list to the Commission of Prince George’s County Slave Statistics of the people he enslaved prior to emancipation in hopes of compensation from the federal government. Among those he listed were Patrick Stewart, age 20 and Mary Stewart, age 38.

While we do not have an age for Mary from the death certificate, the ages of the two Patricks are consistent with each other, both are born around 1845 — and Mary, the other Stewart, is old enough to have borne Patrick as her son.

The identification of Patrick’s mother as Mary Ridout opens up a line of inquiry about whether or not Mary Ridout is connected to the Stewarts of the Waring estates and to the Ridouts enslaved in and around the Waring estates.

Connected Posts: Barbara Jones | Ridout Family & Benjamin Lee and Augustus Jones | Stealing Horses

The connected posts discuss the details of this diagram more fully

Seat Pleasant

In the post on Barbara Jones’ connection to the Ridout family, we saw that Peter and Priscilla Ridout moved to the boundary between DC and Maryland, near Charles H Hays and we saw that Margaret (Peggy) Ridout and her daughter moved into the household of Geo R Wilfred Marshall, also near the boundary of DC and Maryland. The two families essentially bookend the area where Mary Stewart and her son Patrick are enslaved.

In the 1880s, Patrick Stewart purchased Lot #5 of the Seat Pleasant subdivision.  The land contained about 10.5 acres.  He paid $350 for the lot.

It sat on the former land of John E Berry, Jr. Berry, Jr., who purchased “Seat Pleasant” from his relative Thomas E Berry. At the close of the Civil War, the land was sold to real estate developers who created the town of Seat Pleasant.  Berry’s father, Dr. John E Berry, Sr., had a nearby plantation called Independence, and Berry’s brother, Albert B Berry had a farm called Sunnyside in addition to his other real estate holdings.  The survey of Seat Pleasant was completed in 1873.  In addition to detailing the lots, it marks what is likely the Seat Pleasant dwelling house and marks several cabins on the land, which may have be slave dwellings occupied by freedmen after emancipation.  

In the 1870 census, Patrick and his wife, Lidia, are living with their three daughters: Mary E [1864], Margaret [1866], and Rachel [1868]. By 1880, they have five more children: William [1870], Daniel [1872], John Thomas [1874], Jane E [1876], and Christiana [1880]. The name of their last daughter, Christiana illustrates the connection with the Ridout family. As seen, Barbara Ridout Jones had both a sister and daughter named a variation of Christiana.

Mary Ridout Stewart

Mary Ridout Stewart was living next door to her son, Patrick, in the 1870 census in the household of George and Grace Johnson and their children.

1870 Census for Bladensburg District in Prince George’s County | ancestry.com

This leads us to the suggestion that Grace is Mary’s daughter and Patrick’s sister.

Like Mary and Patrick Stewart, George Johnson was enslaved by John E Berry.  The two men likely worked the tobacco fields of Seat Pleasant, first as enslaved men and then as tenant farmers.  

Unlike the Patrick and George who were held in bondage on a large tobacco estate, Grace and her children were enslaved by a farmer, Charles H Hays, who likely grew produce for the Washington markets.  Hay’s farm was north of Seat Pleasant, along the DC border, where Peter and Priscilla moved after the war. 

When large estates were often valued above $10,000, Hay’s farm was valued at $2000.   Farms were smaller in this part of Prince George’s County and often grew other products instead of tobacco.  In 1864, Charles Hays advertised a reward of $5 for a cow that had strayed.  Upon his death, his farm of 105 acres was advertised for sale; the soil was described as well adapted for grazing and market gardening.  The land had a dwelling of six rooms and a tenement house of three rooms.  

The 1860 Slave Schedule lists 8 enslaved people for Hays, and Hays submitted the names of 10 people whom he enslaved. In addition to Grace and her children, Hays enslaved Letty Hanson, age 25.  Her first name is phonetically similar to that of Lidia, Patrick’s wife.  


By 1880, Mary Ridout Stewart and her husband, Patrick Stewart, are living together in the household of Patrick Stewart and Lidia with their children. Patrick (Jr.) has yet to buy the land in Seat Pleasant. From neighboring houses, it appears that they are living near Buena Vista near the Waring Estates, in the newly created Kent District along the boundary with Queen Anne District and near close and extended family.

Dwelling NumberRelativeRelationship to Mary Ridout
253Patrick Stewart (Sr.)Husband
253Patrick Stewart (Jr.)Son
258Grace JohnsonDaughter
247Michael JonesSon of Barbara’s brother-in-law
244Bettie FletcherBarbara’s sister in law
92Geo StewartInferred Nephew, as he is son of James Stewart

The table lists the dwelling numbers of people related within the extended kin group of Mary Ridout. Dwellings 253 & 258 are members of her immediate family and include her children. Dwellings 247 and 244 are members of the Jones family that Barbara Ridout, Mary’s inferred sister, partnered with. Elizabeth (Bettie) Fletcher was the daughter of Richard and Mary Jones. And dwelling 92, which can be identified as being in the geographic vicinity as it is neighboring Jos. K Roberts house is the household of George Stewart, the son of James Stewart.

James Stewart was listed in Marsham Waring’s 1860 inventory with Notley Stewart, who fathered Barbara Ridout Jones’s grandchild, Augustus Jones. Also listed with James and Notley was Patrick Stewart. During the Civil War and shortly after the abolition of slavery in the District, Patrick and Notley fled to DC with many others from the Waring estates. James Waring, as administrator of his father’s estate, went to the District to seek their return, swearing an affidavit that they were from Maryland and therefore subject to his enslavement. Records of Patrick Stewart are not found, though records of the others in Camp Barker and Camp Springdale have been found. Likewise, Patrick in the 1870 census has yet to be identified. However, it appears he reunited with his family by 1880.

related posts

Barbara Jones | Ridout Family

Joseph and Barbara had several children and lived on the Waring estates.

A White Marsh baptism record from 1854 gives a clue to her family before her union with Joseph. The priests recorded her family name as “Reyder”. Given the phonetic spelling of the priests who were not English, it suggests the possibility of Barbara being related to the Ridout family.

Peter and Priscilla Ridout, Inferred Brother

In the 1867 Commission on Slave Statistics, the estate for James Waring (dec.) submitted a compensation list that included other Ridouts:

Family NameGiven NameAge
RidoutPriscilla37
RidoutEliza22
RidoutHenny2

In the 1870 Census, Priscilla can be found in a household with Peter Ridout, which suggests that Priscilla’s family name is not Ridout, but adopted upon her union with Peter. Peter appears on a compensation list submitted by Violetta Sprigg, the widow of Samuel Sprigg, the former governor of Maryland. In 1870, Peter and Priscilla are living in Bladensburg, next door to Charles H Hays. They are also living within the vicinity of Alex McCormick, Barbara Jones’ neighbor in 1870.

1870 Census for Bladensburg District, Prince George’s County | ancestry.com
1861 Martenet Map of Prince George’s County with annotations marking McCormick, Hays, the Waring estate and the Sprigg estate | loc.gov

In 1880, Peter and Priscilla have moved into the District along Central Avenue, just as Joseph and Barbara have moved from McCormick’s farm to Central Avenue. Joseph and Barbara Jones are enumerated at household 169, while Peter and Priscilla are enumerated at household 171.

The likelihood of Peter and Barbara being siblings is based on a few things.

  1. Joseph and Barbara named one of their sons Peter, who would continue to live in the District near Central Avenue into the 20th century. It would appear they named Peter after Barbara’s brother Peter.
  2. Peter and Barbara’s estimated birth years: Barbara has an estimated birth year of [1829] based on the 1870 census, while Peter has an estimated birth year of [1817]. They are approximately 12 years apart; this difference falls within the range of a woman’s typical child-bearing years of 15-45 (or 30 years).
  3. Their geographic proximity to each other both prior and after emancipation. They resided on neighboring estates and left the immediate vicinity of the estates after emancipation and lived near each other after emancipation.

Ridouts of Sprigg’s Northampton Estate

Violetta Sprigg submitted not only the name of Peter Ridout to the 1867 Commission on Slave Statistics, but also the names of other Ridouts.

Family NameGiven Name [Name]Age
RidoutJames50
RidoutPeter48
RidoutPeggy [Margaret]66
RidoutHanson18
RidoutChristianna [Christina]25

Based on her age, Margaret (Peggy) Ridout is assumed to be the mother of the family group. The chart below was created to evaluate the likelihood that Margaret (Peggy) is the mother of the other Ridouts.

Using Margaret’s birth year, we can estimate her child-bearing years as when she was 15-45. In the 1870 census, Margaret (Peggy) Ridout is listed as 80 years old, which indicates it’s likely an estimated age, though it places her birth year as 1790. In the 1867 Prince George’s County Slave Statistics, she is 66, giving her an estimated birth year of 1801, a full decade later; while in Samuel Sprigg’s 1855 inventory, she is listed as 63, giving her an earlier estimated birth year of 1792, closer to her 1870 census age. For purposes of the chart, we will use the ages in the 1855 inventory, as it appears that the compiler of the compensation lists for the Prince George’s County Slave Statistics used the ages in the inventory.

Margaret is shown with her birth year mark and a line drawn to represent her child-bearing years, and her children’s estimated birth years are plotted as well. James and Peter appear to have been born toward the beginning of her child-bearing years while Christina was born later in her years. Henson falls outside of the 15-45 year range, though within a margin of error of five years.

In 1870, Margaret has also left the Sprigg estate and moved closer to the District. She is living in the household of [Geo R] Wilfred Marshall, a neighbor of Robert W. Brooke.

Annotated Excerpt of 1861 Martenet Map of Prince George’s County marking the Sprigg Estate and household of Robert W Brooke | loc.gov

Also living in the household is Christy Ann [Christina] Beall. She is 35 years old with an estimated birth year of 1835, which suggests she is Christina (Christianna) Ridout, the inferred granddaughter of Margaret (Peggy) Ridout and is confirmed by her son’s death certificate. In 1911, Daniel Bell (Jr.) died in New York City, where he had migrated and was working as a driver. His death certificate lists his parents as Daniel Bell and Christina Ridout.

1870 Census for Bladensburg District, Prince George’s County | ancestry.com

In 1822, the priests of White Marsh recorded a baptism of Richard, the son of Richard Ridout and Margaret Brockx [sic]. The transcriber proposed the family name Briscoe in brackets. However, based on the family names of other people enslaved by the Spriggs in the 1867 Prince George’s County Slave Statistics, I suggest the surname Brookes. This will be explored further in a different post.


Patterns in Given Names

When looking at the given names of the enslaved, it is ambiguous who gave the name. Was it the parents, or was it the enslaver?

When looking at names of those born within the 18th century, and especially earlier in the century when Maryland planters were importing larger numbers of Africans to labor on their fields, it is more likely the names were imposed on the Africans by the Marylanders. In later generations, especially after the abolishment of the international slave trade in 1808, the names originally given by the Marylanders to the first generation of African appear to be given to their African-American descendants by their parents and grandparents as a way of marking kin groups within a world that cared little for their families and relationships.

The identified generations of Ridouts have names that repeat across the generations, suggesting kin groups.

Generation 1

Two white-generated source documents allow us to identify the first generation of Ridouts living in the vicinity of the Waring/Sprigg estates along the Western Branch of the Patuxent River:

  1. the White Marsh baptism record that identifies Margaret’s (Peggy) partner as Richard
  2. a War of 1812 claim for two enslaved people (more about War of 1812 claims in general can be read about on the Maryland State Archives site)

In 1828, Tilghman Hilleary, a neighbor of Marsham Waring, sought compensation for the Andrew and Peter Ridout, who runaway from the Hillearys during the War of 1812.

Born before 1808, it is possible that Richard, Andrew and Peter were forced to migrate from Africa to Maryland as laborers. However, due to a common family name, it is likely that Peter, Richard and Andrew are born in Maryland to enslaved Africans or African-Americans. Their exact relationship to each other is unknown; the common family name suggests brothers or cousins. Given the few number of Ridouts identified in the Prince George’s County records (e.g., the Prince George’s County Slave Statistics, the White Marsh Baptism records, the 1870 census), it seems more probable that they are brothers, rather than cousins, from a father brought to Prince George’s County by his enslaver (either by the Hilleary or Sprigg families, who appear to be an intertwined family themselves in previous generations).

Peter’s name gets repeated in later generations.

Generation 1 Names
Peter
Andrew
Richard

Generation 2

Shifting to the second generation, or specifically the children of Richard Ridout and Margaret (Peggy), we can identify the children from the Samuel Sprigg Inventory, the Prince George’s County Slave Statistics and the White Marsh records. No doubt there are as yet unidentified children of Richard and Margaret.

Of note, Richard and Peter are repeated. Richard (Jr.) is mostly named after his father, while the use of Peter for their other son, suggests that Peter (Sr.) was a close relative. The use reinforces the idea that Peter, Andrew and Richard of Generation 1 were brothers.

Generation 2 Names
Peter
James
Richard
Henson
Christina
Barbara

Possible Generation 2

One of the possible unidentified children of Richard and Margaret may be the partner of Sophia Ridout, claimed by John Contee’s administrator in the Prince George’s County Slave Statistics. She may also be partnered with either James or Richard. No other records related to Sophia and her children have been identified. Contee’s list did not name an adult male Ridout, suggesting that he may have been enslaved on another estate, leaving open the possibility that he was James, Richard, and Henson.

She uses the name Richard (Dick) for her son, likely named for either his father or uncle.

Contee’s estate was in the same neighborhood of Waring and Sprigg.

Generation 3

This generation brings us to Barbara (Ridout) Jones, who initiated the line of inquiry. She was identified in the White Marsh record as Barbara Reyder. The names of her children reinforce the idea that she was a Ridout descended from Richard and Margaret.

The use of White Marsh Baptism Records, the Prince George’s County Slave Statistics, and the 1870 & 1880 Census records allows us to identify the following children for Barbara (Ridout) Jones:

Four out of six of Barbara’s children share the names of her inferred siblings. The fifth child, Sophia, shares a name with the inferred sister-in-law, Sophia, who lived with her children on the neighboring Contee estate.

Generation 2 NamesGeneration 3 Names
PeterPeter Jones
JamesJames Jones
RichardRichard Henson Jones
HensonRichard Henson Jones
ChristinaChristina Jones
Barbara

Tentative Conclusion

The use of repeated given names across generations; the proximity to other Ridouts on neighboring estates, along with proximity after emancipation as they congregated toward Seat Pleasant and Lincoln suggests that Barbara was a child of Richard and Margaret Ridout.

related posts

Joseph Jones

Connected Post: Richard (Dick) Jones & Mary (Polly) Jones | Old Age

Richard (Dick) Jones and his wife, Mary (Polly) were born at the end of the Revolutionary War and lived until the start of the Civil War in Queen Anne District of Prince George’s County. The vast majority of their life was spent on the estates of Marsham Waring. They and their children labored for Waring and his three children, as well as neighboring estates. This post explores the life of one of their sons, Joseph Jones.

Chart showing Mary’s estimated child-bearing years and identified children | Subject to Change

Joseph Jones was one of Mary’s younger sons. He labored on Warington, which was the main dwelling estate for the Warings, along with his parents, wife and children

Joseph and Barbara had three of their children’s baptisms recorded by the priests of White Marsh.

  • “Johns, Christina, daughter of Jos. Johns & Barbara Reyder, his wife, born May 3, 1854, property of Mr. Marsh. Waring. Godmother: Susana Steward.”
  • “Do: James, 2 weeks old, of Joseph & Barbara, property of M. Waring. Sp: Selley.” [1857]
  • “Bapt’. Richard of Joe & Barbara Jones, col’, 10 weeks old. Spons: Bettzy Fletcher for Martha Colbert.” [1860]

In May 1862, a group of enslaved people from Waring’s estates fled to DC with James Waring, Marsham’s son, pursuing them. He swore out an affidavit, swearing that they were enslaved in Maryland, not the District, and therefore he was lawfully able to seek their return to bondage. Joseph Jones was among those named by Waring.

National Archives and Records Administration (NARA); Washington, D.C.; Records of the U.S. District Court for the District of Columbia Relating to Slaves, 1851-1863; Microfilm Serial: M433; Microfilm Roll: 3 | ancestry.com

Joseph and his wife, Barbara, and their children are listed on a registration list for Camp Barker, a refugee camp set up in the northern part of the City of Washington, near U street and Vermont Avenue.

The image places the 1860 Waring Inventory on top for comparison with the names on the registration list estimated to be either in 1863 or 1864 based on other lists in the book.
U.S., Freedmen’s Bureau Records, 1865-1878 [database on-line]. Lehi, UT, USA: Ancestry.com Operations, Inc., 2021. | ancestry.com
Marsham Inventory WAJ 2:321 | Maryland State Archives
1869 Plan of the city of Washington : the capitol [sic] of the United States of America | loc.gov

“The present shelter of the refugees in Washington is called Camp Barker. We visited it on the 25th of 11th month. It consists of a large oblong square, surrounded on three sides by huts or barracks, and other buildings, all opening within the square; and by a high fence on the west side. The entrance is under a military guard. The huts, about forty-eight in number, are about twelve feet square, and each have from ten to twelve inmates. There are also several large tents, occupied by old or infirm men, and two buildings called hospitals—one for men, and one for women. The residence of the superintendent is within the enclosure.”

Report of a Committee of Representatives of New York Yearly Meeting of Friends upon the condition and wants of the colored refugees. | loc.gov

In 1861, the baptism for Augustus, the son of Lizy Jones and Notley Steward was recorded. Augustus is in the registration list for Camp Barker with Joe, Barbara [Patsy] and Elizabeth. Notley Stewart, with Joseph Jones, was listed on the affidavit by James Waring. Notley is not listed with the Jones family, though Elizabeth and Augustus are listed together.

At some point, they may have been transferred from Camp Barker to Camp Springdale, which was the precursor to Freedmen’s Village on the Arlington Estate (owned by Robert E Lee’s wife) and what would become Arlington Cemetery. They appear on a list of those who left Camp Springdale. The note indicates that they “gone to do for themselves”

U.S., Freedmen’s Bureau Records, 1865-1878 [database on-line]. Lehi, UT, USA: Ancestry.com Operations, Inc., 2021. | ancestry.com

After the war, Joseph and his family settle outside the City of Washington in the District in and around Benning’s Road. In 1870, they lived near Alex McCormick along the Maryland-District Border. McCormick had used his location along the border to hide the people he enslaved in Maryland when the District abolished slavery. The family successfully petitioned for their freedom. See Civil War DC for more information about this petition. Living with McCormick in 1870 is Robert Jones, a nephew of Joseph Jones. Of their children, Sophia and Peter are not listed with them in 1870. Peter rejoins them in 1880, but not Sophia. This suggests the likelihood she died, though it is possible she married.

1861 Topographical map of the District of Columbia | loc.gov

It’s likely that Barbara died in 1896; a death record for a Barbara Jones, born around 1824 in Maryland can be found. She was buried in Mt. Olivet, a Catholic cemetery. No family members are listed.

Her son, Peter Jones, is still living in the vicinity of Benning’s Road in the 1900 Census. He is working in a stock yard, and his son, Peter Jones, Jr. is working as a jockey.

related posts

Nicholas Jones

Connected Post: Richard (Dick) Jones & Mary (Polly) Jones | Old Age

Richard (Dick) Jones and his wife, Mary (Polly) were born at the end of the Revolutionary War and lived until the start of the Civil War in Queen Anne District of Prince George’s County. The vast majority of their life was spent on the estates of Marsham Waring. They and their children labored for Waring and his three children, as well as neighboring estates. This post explores the life of one of their sons, Nicholas Jones.


Nicholas Jones was one of the younger sons of Richard and Mary born toward the end of Mary’s estimated child-bearing years (1795-1825), when she was 15 to 45 years old. If my theory is correct about Richard’s forced migration from Stephen West to Marsham Waring (see connected post), then Nicholas was named after his grandfather, Nick.

He labored on the Waring estate “Heart’s Delight”, which was in Bladensburg District near Buena Vista, near the Warington estate where his parents lived and labored. His wife and children labored on a neighboring estate owned by John B Magruder.

Nicholas and Martha had several of their children baptized by the priests of White Marsh.

  • 1853: Richard Euseb., son of Nichol. [Johns] & [?] Williams, property of J. Magruder; Sponsor: Chas. Gasebeth
  • 1856: Robert, son of Nichol [John] + Martha Williams, property of John Magruder; Sponsor: Thomas Allen
  • 1858: Lucy, of Nic Jones & Martha Anne, property of J. Magruder; Sponsor: Susan
  • 1862: Nicholas, of Martha & Nich Jones, col.; Sponsor: Carolina Green

In May 1862, a group of enslaved people from Waring’s estates fled to DC with James Waring, Marsham’s son, pursuing them. He swore out an affidavit, swearing that they were enslaved in Maryland, not the District, and therefore he was lawfully able to seek their return to bondage. Some of those named in the affidavit were Nicholas’s siblings, Joseph and Richard. Nicholas was not named, however, he is living in the District in the 1870 Census, suggesting he joined them later.

In 1864, Martha and her children are listed in the Freedmen Bureau’s Registration list for Camp Springdale, without Nicholas, her husband. She was recorded as Jones, and some of her children were recorded as Johnson. A comparison of the lists of names in the Freedmen’s Bureau Record with that of John B Magruder’s list of enslaved people he submitted to the Prince George’s Commission on Slave Statistics for compensation however show similar given names and ages and is similar to the list of names found in the White Marsh baptismal records. Again, Martha’s husband, Nicholas Jones is not listed with them.

Records of the Field Offices For the District of Columbia, Bureau of Refugees, Freedmen, and Abandoned Lands, 1865-1870; NARA Series Number: M1902; NARA Reel Number: 21; NARA Record Group Number: 105; NARA Record Group Name: Records of the Bureau of Refugees, Freedmen, and Abandoned Lands, 1861 – 1880 | ancestry.com

Prince George’s County Slave Statistics Original Scans | Maryland State Archives

They are reunited by the 1870 Census. Nicholas and his wife lived with four of their sons; one of their sons, Charles, had married and his wife and children lived with them in the District. They worked as laborers. How and where they labored is unclear.

1870 Census, District of Columbia, Ward 6 | ancestry.com

They lived near D & 13th NE on the far edge of town, near the boundary with the county and along the road to Benning’s Bridge. Other siblings were found in the County near Benning’s Bridge in the 1870 and 1880 census records.

By October 1870, Martha, Nicholas’ wife had died of consumption, now more commonly called tuberculosis.

Annotated by author with residence’s of Nicholas Jones from City Directories | Entwistle’s handy map of Washington and vicinity : showing public buildings, churches, hotels, places of amusement, and lines of street rail roads. [1876] | loc.gov

After 1870, the lives of Nicholas and his children become obscured. Other than Nicholas consistently living in Ward 6, the family and its members are not reliably identified in the 1880 census records. A widowed Nicholas Jones is identified in the census, living on B Street SE, which would suggest it is the same Nicholas Jones. He is recorded as born in Virginia, though this could have been an error made by the census enumerator, as other senior members of the household are also listed as born in Virginia.

He is in the household of Frances Williams and her grown children; this suggests he moved in with one of his wife’s relatives, if this is the same Nicholas Jones.

A death record for 1899 lists Nicholas Jones, widowed, who was born around 1815. He was buried at Potter’s Field, part of the Washington Asylum, the “poor house”. It was located near where Nicholas Jones was recorded living in the City Directories.

related posts

Amelia (Emilia) Jones Calvert

Connected Post: Richard (Dick) Jones & Mary (Polly) Jones | Old Age

This post explores the possibility of Amelia (Emilia) Jones Calvert as a daughter for Richard and Mary Jones. She was first found in a White Marsh baptism record with the surname Jones and a documented connection to the Waring estates, which is where Richard and Mary Jones were enslaved, suggesting she was a relation.

White Marsh Baptism

In 1831, Amelia (Emilia) Jones, wife of George Colbert [Calvert], had their daughter Mary Rachel baptized by the White Marsh priests.  The priests recorded George as property of James Belt, Marsham Waring’s father-in-law, and recorded Amelia (Emilia) Jones as property of Marsham Waring. 

George Calvert [1794]

James Belt had purchased Chelsea, a tract of land from another branch of the Belt family and conveyed it to his two daughters, Violetta Lansdale Belt and Eleanor Belt. Violetta married Marsham Waring and Eleanor married Dr. Benjamin Lee.

Most likely James Belt purchased the legal authority to enslave George from Cornelia Lansdale, his sister-in-law, in 1826, when he satisfied two mortgages. (see Prince George’s County Land Records, AB 4:308; accessible through mdlandrec.net).  

George is also listed in James Belt’s 1832 Inventory (PC 2:20) as 38 years old [1794].  At 38, George had outlived the expectancy of most enslaved people and would be roughly 70 years old by the time of Benjamin Lee’s death in 1863 and Marsham Waring’s death in 1860; he is not listed in either inventory.

Indirect clues from Waring’s Inventory

In Marsham Waring’s 1860 Inventory,  George (II) Calvert, age 38 [1822] and Daniel Calvert, age 25 [1835] are listed.  When enslaved adults were partnered, any children usually stayed with the mother and the estate she was held captive on, until the enslaver chose to sell the child and/or the mother.  As Amelia was indicated property of Waring, it is probable that George (II) and Daniel are Amelia and George’s sons living with her on Waring’s estate. Additionally, their birth years bookend the baptism of Mary Rachel. The identification of George (II) and Daniel as probable sons, allows us to begin to identify a likely age range for Amelia along with the identification of George (I) Calvert.   

To begin, George’s ages in Belt’s inventory provides us with an upper limit to her age. Taking into consideration the life expectancy rates of enslaved people and its impact on the age of the partners in the union, then we can also predict the likelihood that Amelia was younger than George. She was likely not older than 38 (George’s age in the 1832 Inventory) and was more likely to be 5-10 years younger, suggesting an upper age of no more than 28-33 years old.

Her child-bearing years suggest a lower limit for her age. Women’s child-bearing years are roughly between the ages of 15 to 45, meaning that Amelia was most likely between 15 and 45 years old when she had the three identified children. If she was the father of George (II), then she would have been at least 15 years old in 1822, and therefore no younger than 24 in 1831, suggesting that she was between 24-33 at the time of birth for Mary Rachel.

As a result, this allows for an estimated birth year range of 1798-1807, which in turn places her within Mary (Polly) Jones’ child-bearing years, which places her as a likely daughter of Richard and Mary Jones.  

Amelia is possibly listed in the 1860 Marsham Waring Inventory as Amelia, age 50 [1810]. 50 may be an estimated age (allowing for a few years either way, this places the age on the upper limit of range.

In the inventory, she is listed near Daniel Calvert, her son, and Michael Jones, her likely brother, reinforcing the possibility that she is Amelia Jones Calvert of the 1831 baptism. 

related posts

Richard & Mary Jones | Old Age

Richard (Dick) Jones and his wife, Mary (Polly) were born at the end of the Revolutionary War and lived until the start of the Civil War in Queen Anne District of Prince George’s County. The vast majority of their life was spent on the estates of Marsham Waring. They and their children labored for Waring and his three children.

Annotated Excerpt from 1861 Martenet Map of Prince George’s County | loc.gov

Waring died in 1860 and his probate records and inventory (WAJ 2:321ff; not online) include the names of 106 people enslaved by the Waring family. Among them are “Dick + Polly, 80 years, each, $00.00”. Of the people provided an age on the inventory, they were the oldest.

Excerpt from Waring’s Inventory (WAJ 2:322)

As Daina Ramey Berry writes in her book, The Price of their Pound of Flesh, enslaved individuals have the external value imposed on them by the oppressor who commodified the enslaved and the internal value that she describes as a “spiritual soul value” that spoke to who they were as human beings.  Their self-worth and value was not determined by the financial appraiser, rather the wealth of knowledge they brought to their families and community as they navigated being held in bondage on Waring’s estate over several generations. Between 1780 and 1860, they lived through four generations of children and grandchildren.

One of their children lived until 1900; when Elizabeth (Betsy) Fletcher died, the family members were able to identify her parents as Richard and Polly Jones.

Death Certificate from Maryland State Archives

In addition to having identified Betsy Fletcher as their daughter, I have identified six additional children of Richard and Mary Jones, all enslaved by the Waring family. Due to the fragmentary nature of records related to enslaved people, there are likely unidentified connections among others he enslaved. Additionally, as other fragments are uncovered and pieced together, the connections may be redrawn.

Reconstructed from multiple sources | Subject to Change
(Census, Inventory, Prince George’s County Slave Statistics, Death Certificates, White Marsh Baptism Records, Freedmen’s Bureau Records, Fugitive Slave Cases)

Berry wrote in her book that enslaved women were valued by some enslavers for “their fecundity” as their “increase consists of much of wealth”. For Waring, Mary’s children increased his wealth, especially as transatlantic slave trading was abolished in 1808 and enslavers had to rely on domestic trades or the “increase” of the people they enslaved to enlarge their slave community. In 1860, Richard and Mary’s children and grandchildren make up at least 20% of the people he enslaved.

Allan Kulikoff wrote in his book Tobacco and Slaves that “childbearing and the childrearing that followed, however were highly important rites of passage for most slave women. Once she had a child, she moved from her mother’s or parent’s home to her own hut”. Despite the threat of separation as a specter on the horizon for any enslaved family, families on large estates were less likely to be separated from their families as the landowners were able to weather fluctuations in the tobacco markets. As such, Mary and her children were able to maintain familial bonds despite the commodification of her and her children by the Warings and other “planters” who forced labor from them.

Chart showing Mary’s estimated child-bearing years and the children identified so far | Subject to Change

The kingroup is evident in records connected to the 1862 affidavit sworn by James Waring that documents the escape of several of the Jones family group to the District. This will be explored further in future posts. It is also evident in the 1870 and 1880 Census records as the nuclear families tended to live near one another, either in the District or in Prince George’s County.

Inheritance

The following paragraphs hope to reconstruct the path that Richard and Mary Jones were forced to take prior to their enslavement by Waring. It is based on indirect evidence by matching names and ages in inventories of other enslavers in Prince George’s County who likely had connections with Marsham Waring. The search through inventories was not exhaustive. This path is based on indirect evidence and circumstances that suggest this as a possibility.

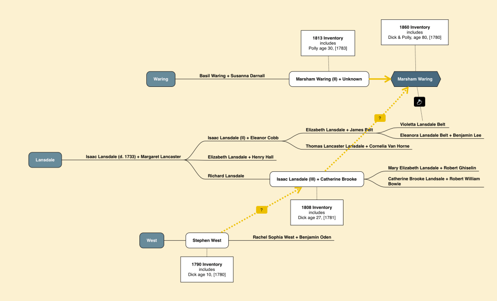
Marsham Waring was the son of Marsham (II) Waring, and grandson of Basil Waring, Jr and Susana Darnall. The Darnall family had connections with Stephen West, who acquired the Woodyard, which sat across the road from “Poplar Hill/His Lordship’s Kindness”. Isaac Lansdale (III) was the brother of Thomas L Lansdale, a merchant in Queen Anne, along the Patuxent River where a tobacco inspection site had been established in the 18th Century. They were both relatives of Violetta Lansdale Belt, Waring’s wife.

Reconstructed from information gathered from online family trees

Marsham Waring appears to have inherited the legal authority to enslave Mary (Polly) from his father, Marsham Waring (II) who left his estate, real and personal property to his son. In the 1813 inventory of his estate, Polly, age 30, with an estimated birth year of 1783 was listed. (TT 1:473). The inventory is sorted by gender and age, making it difficult to infer family groups. As opposed to Marsham Waring’s 1860 Inventory, which appears to be grouped by adult males and women with children. Some adult children are grouped with elderly parents.

There are at least two possibilities for Richard (Dick) Jones [1780]; these possibilities are not mutually exclusive, meaning the two inventories could possibly refer to the same man:

1790   Stephen West, the owner of the Woodyard and an enslaver of over a hundred people died in 1790.  Among the inventory for his estate is Dick, age 10 [1780], who is notated as “son of Nick” (ST 3:47).  This notation provides circumstantial evidence of a likely connection between the Richard of West’s Inventory and the Richard of Waring’s inventory as Richard Jones had a son named Nicholas, suggesting an older family member named Nicholas. 

Excerpt from Stephen West’s Inventory

1808 Isaac Lansdale (III), the son of Richard Lansdale, died prior to 1808 when his inventory was created.  Among this inventory is Dick, age 27 [1781].

Stephen West or one of his heirs may have conducted business with the Lansdale family, who had mercantile trade in Queen Anne, which may have resulted in use of Dick to settle a debt or purchase. Lansdale, in his relationship to Waring as a cousin of Waring’s wife may have gifted or traded Dick, as well.

related posts